首页
课程介绍
个性化1对1
精品班课
精品托管
小升初
中考
高考
优势体系
家庭教育
教育资讯
校区分布
品牌介绍
全国免费咨询热线
400-6611-780
首页
/
教育资讯
/
一年一次!南京小升初的7条升学路径必须捋清楚!
一年一次!南京小升初的7条升学路径必须捋清楚!
2026.02.27
4614
决策参考表
1. 摇号
•
核心条件
:必须具备通过审定的南京户籍。
•
报名规则
:可在民办初中、热点公办初中、南京外国语学校中最多选2所报名。
•
招生特点
:
•
公办校仅面向区内发放派位计划;
•
多数民办校面向全市实行电脑派位;
•
并非所有公办初中都有派位计划,民办初中会拿出部分招生名额参与摇号。
2. 学区
•
关键要求
:“三证一致”(孩子户籍+家庭房产+实际居住地址“三一致”)。
•
手续提示
:部分区需提前一年落实手续,按施教区进入对口公办初中。
•
学校选择
:
•
老牌公办校:师资雄厚、升学体系成熟;
•
新兴区域公办校:近年教学质量快速提升,性价比高,适合普通家庭。
3. 南外面测
•
报名与录取
:先参加电脑派位(摇中获得面测资格,非直接入学);2025年招生计划580人,报名4472人,报录比13.19%(男生分数线123分,女生118分)。
•
适合人群
:学习自主性强、有明确出国规划的孩子(南外升学路径多元:保送、竞赛、出国成绩突出,国际化教学环境可拓宽视野)。
•
竞争特点
:需扎实知识储备+良好应变能力,“实力+运气”缺一不可。
4. 一贯制直升
•
规则
:九年一贯制/十二年一贯制学校的小学毕业生,可先直升本校初中;若直升需求超计划,校内摇号确定名单。
•
优势
:减少升学压力,避免择校折腾,保持学习环境、师生关系的连贯性,过渡更平稳。
5. YL
•
政策现状
:2025年南京公办初中已全面禁Y录,仅民办仍保留Y录途径。
•
考察维度
:校内成绩(平时表现/期末成绩等)、荣誉证书(三好学生等)、校外竞赛证书(数学/英语类竞赛成绩)。
•
信息特点
:信息极不透明,属于“信息战”(学校不会公开宣传)。
6. 特长生
•
政策定位
:为有艺术、体育特长的孩子开辟“绿色通道”,招生全程免试,重点考察特长水平。
•
招生范围
:体育类(排球、田径、篮球等)、艺术类(舞蹈、交响乐、民乐等)、足球类;部分公办校虽禁止Y录,但会通过特长生招生筛选生源。
•
竞争特点
:名额极少、竞争激烈,需长期专业训练基础,需提前研究学校招生要求。
7. 统筹
•
适用场景(3类)
:
1
户籍审核未通过(如材料不全、地址不符等);
2
外来务工人员随迁子女(需满足居住证、社保等相关要求);
3
摇号中签后放弃入学,且不在六合、江宁区(这两区有保底)。
•
特点
:确保每个孩子有学上,但统筹校多为普通学校;近年部分统筹校通过集团化办学提升质量,可留意发展潜力。
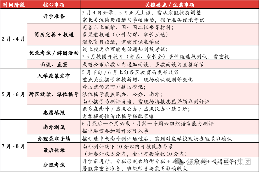
在南京,小升初的各个时间点要做什么事,一定要清楚!
没有了~
2026届南京小升初攻略来袭!
热门资讯
2020年南师江宁第二届高分学员分享会
南京市2021年高中阶段学校考试招生政策公布
全国多地发布2021中考改革政策!南京会有哪些变化呢?